Welkom piraten liefhebber, maak een account of login voor meer info!!

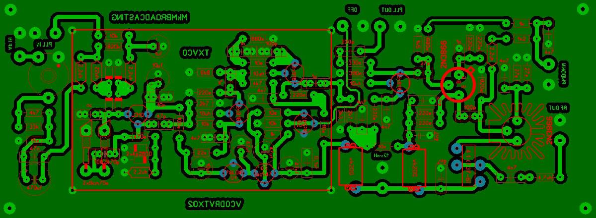
rvrtex100 vco

Reactie plaatsen | vorige bericht | volgend bericht | terug naar overzicht | Laatste gelezen reactie |
 1489 x bekeken Door lunamar 04 Jan 11:07 Bekijk foto
Beste Mede piraten
Ik heb even een vraagje
Ik heb onlangs de RVR tex100 vco na gebouwd,hij werkt prima maar
Nu komt er niet meer dan 20mwatt uit
en de laatste tor (2n3866) wordt bloed heet
Weet iemand mischien wat er niet goed gaat?


gewijzigd op : 04 Jan 11:11


Deel via: Twitter | Facebook | LinkedIn | Volgen | Tip | Print |

Je hebt geen rechten om dit forum (verder) te lezen of bent niet ingelogd !!